Els carregadors moderns són de mida petita i pes i també tenen un marge d'eficiència i seguretat més gran. ZU Cedar Auto 10a pertany a la categoria d'aquests productes. Degut al fet que aquest model es produeix al nostre país, s’adapta al màxim per funcionar en condicions de característiques inestables de corrent elèctric a la xarxa.
Contingut
Visió general del dispositiu
El carregador Cedar Auto 10a consisteix en una caixa de plàstic rectangular, al panell frontal de la qual hi ha elements de visualització i control. Per controlar el nivell del corrent de càrrega, el dispositiu està equipat amb un amperímetre mecànic.
A més, s’integra un LED al panell frontal del dispositiu, que permet determinar visualment en quin mode funciona la memòria. A la dreta del LED hi ha un botó amb el qual podeu seleccionar fàcilment l'opció de carregar la bateria.
Al costat oposat, es connecta al carregador un cable elèctric amb un endoll i cables de sortida a la bateria, als extrems dels quals hi ha pinces de molla.
Característiques tècniques del dispositiu Cedar Auto 10a
Per tal d’assegurar la màxima eficiència quan s’utilitza el carregador Cedar Auto 10a, cal conèixer les principals característiques tècniques d’aquests dispositius. A les instruccions d’aquest dispositiu, el fabricant indica els paràmetres següents:
| Característica | Valor |
|---|---|
| Tensió | 170-240 volts |
| Mode de càrrega Prestart | 10 amp |
| Corrent de càrrega màxim | 10 amp |
| Corrent de càrrega nominal | 5 Amp |
| Tensió de càrrega | 15 volts |
| Algorisme de càrrega | Reducció de corrent suau |
| Consum elèctric | fins a 250 watts |
| Tensió de la bateria | 12 volts |
| Apte per carregar bateries | Àcid de plom |
| Capacitat de bateria recarregable | de 14 a 190 A / h |
| Amperímetre | Interruptor |
| Dimensions | 185x130x90 mm |
| Pes | 600 grams |
El territori de Rússia està dividit en 4 zones climàtiques, per tant, a més de les principals característiques tècniques, és important conèixer en quines condicions ambientals es permet el funcionament del carregador Cedar Auto.
Si el cotxe es carrega en una zona oberta a l’hivern, la temperatura mínima per sota de la qual està prohibit el funcionament del carregador és de menys de 10 graus centígrads. La temperatura màxima positiva de funcionament de Cedar Auto 10a és de + 40 ºC.
Característiques del dispositiu i a les quals està destinada la bateria
Amb un carregador Cedar Auto 10a, podeu carregar una bateria de 12 volts. Una característica d’aquest model és la incapacitat d’establir el valor exacte de la força actual. El cicle principal de càrrega d’un cotxe és un procés automàtic que s’activa quan el carregador està connectat a la bateria i s’acaba quan la bateria està totalment carregada. El valor de corrent màxim als terminals de la bateria durant tot el cicle de càrrega és de 5 A.
Tenint en compte aquestes característiques del dispositiu, podem suposar que triga massa temps a carregar bateries de gran capacitat. Per restablir completament la càrrega de la bateria, haureu d’aplicar un 10% als seus terminals durant 10 hores, així que no carregueu la bateria amb una capacitat de 150 A / h fins i tot durant el dia.
Com carregar la bateria amb Cedar Auto 10a
Podeu carregar la bateria mitjançant Cedar Auto 10a de tres maneres: automàtica, pre-arrencada i cíclica.Cada opció per restaurar la càrrega té les seves pròpies característiques, per tant, per a la correcta connexió del dispositiu, s’han de realitzar diversos passos de manera seqüencial.
En mode automàtic
En mode automàtic, l'algorisme del dispositiu elimina completament la possibilitat de sobrecàrrega, cosa que no pot, però, tenir un efecte positiu en la "salut" de la bateria. Per activar correctament aquest mode és suficient:
- Connecteu els terminals de la bateria als terminals de la bateria observant la polaritat.
- Connecteu el connector a una presa de corrent alterna.
Per tant, són suficients 2 passos perquè el dispositiu comenci a funcionar en mode automàtic. Després de finalitzar el cicle de càrrega, el carregador reduirà el subministrament de corrent elèctric al mínim valor possible, i per informar més sobre la finalització del procés, el LED parpellejarà.
En mode de pre-inici
En una situació en què la bateria no es descarrega completament, però no és possible girar el cigonyal a una velocitat suficient per arrencar el motor, podeu realitzar una càrrega expressa mitjançant aquest dispositiu. Per activar el mode de pre-inici del carregador Cedar Auto 10a:
- Connecteu els terminals als terminals de la bateria observant la polaritat.
- Connecteu el dispositiu a la xarxa.
- Premeu el botó de canvi de mode dues vegades.
Després d'activar el mode de pre-inici, l'indicador vermell del panell frontal s'il·lumina de forma continuada durant 5 minuts, mentre que la força actual als terminals de la bateria augmentarà fins a 10 A. Això sol ser suficient per restablir significativament la capacitat de la bateria del cotxe. Al final del mode de pre-inici, el dispositiu canviarà automàticament al funcionament automàtic.
En mode cicle
El carregador Cedar Auto 10a té un mode de càrrega cíclica que permet restaurar les bateries que han estat descarregades profundament. Per regla general, en aquest cas es formen sulfats a la superfície de les plaques, que impedeixen el curs normal de la reacció química durant la càrrega estàndard de la bateria.
Per activar el mode cíclic, també cal connectar la bateria al carregador, tal com s’ha descrit anteriorment, però després d’encendre el mode automàtic, premeu immediatament el botó situat a la dreta de l’amperímetre. L'activació del dispositiu amb encès intermitent es pot apreciar mitjançant els LED vermells il·luminats i intensament alternats.
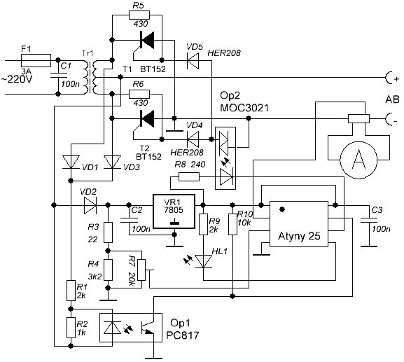
Diagrama de circuit
Descarregueu les instruccions oficials
Es pot descarregar el manual d’ús del carregador de bateries PDF Cedar Auto 10 AQUÍ.
Teniu un carregador Cedar Auto 10a? A continuació, explica’ns els comentaris quina i sobre les teves impressions sobre ell, això ajudarà molt els altres motoristes i farà que el material sigui més complet i precís.
Ressenyes
Hariton, Alagir.
El dispositiu és molt fàcil d’utilitzar, ja que per carregar n’hi ha prou per connectar el carregador a la bateria i a la xarxa.
Nikolai Ryazan.
Dispositiu barat i de gran qualitat per carregar bateries del cotxe. Un avantatge important del producte és la presència d’un mode de càrrega cíclica de la bateria.
Ilya, Novocherkassk.
L’avantatge del carregador d’aquest model és la presència d’un mode de funcionament automàtic, que elimina completament la possibilitat de destrucció de les plaques com a conseqüència d’una forta sobrecàrrega.






Bona memòria, sobretot el mode "cicle". Faig tres anys que el faig servir, immediatament després de la compra el vaig finalitzar, el transformador abaixat era molt calent. Vaig tallar un forat a la coberta superior i vaig configurar el refrigerador a 12 V. Vaig substituir les pinces i el vaig fer al tipus de cocodril. , el corrent està a la regió d’un amperi. La tensió de sortida arriba a 16 volts, tot i que el fabricant diu 15 volts. Els carregué amb una bateria de calci de Corea del 2012, 35A / h. Recomano el dispositiu.