Акумулатор аутомобила се стално пуни током рада мотора, али не у свим случајевима успева да у потпуности врати батерију. Зими се користи много додатних електричних уређаја и ако возач не прелази велике удаљености, пре или касније батерија ће сести. Поред тога, на хладном се индикатор капацитета смањује. Зато је важно имати добру меморију, на пример Цедар Ауто 5.
Садржај
Преглед уређаја
Пуњач Цедар Ауто 5 направљен је у пластичној футроли. Амперметар се налази на левој страни предњег панела, што показује тренутну вредност струје пуњења. На десној страни су два тастера режима рада - "Аутоматски" и "Циклус". Изнад тастера можете видети два ЛЕД индикатора која током рада показују који је од режима укључен.
На задњој плочи су кабл за напајање и два кабла са стезаљкама за спајање пуњиве батерије. Уређај има отворе за слободну циркулацију ваздуха. То је неопходно како би се избегло прегревање елемената кола.
Техничке карактеристике уређаја Цедар Ауто 5
Пуњач има импресиван распон дозвољеног напона. Ово сугерише да се током пуњења батерије праћење стања може свести на минимум.
| Феатуре | Вредност |
|---|---|
| Напон | 170-240 волти |
| Максимална струја пуњења | 5 амп |
| Напон пуњења | 15 волт |
| Алгоритам пуњења | Глатко смањење струје |
| Потрошња енергије | до 100 В |
| Напон батерије | 12 волт |
| Погодно за пуњење батерија | ВЕТ онли |
| Капацитет пуњиве батерије | од 14 до 190 А / х |
| Амперметар | Свитцх |
| Димензије | 185к130к90 мм |
| Тежина | 600 грама |
Важно! Иако произвођач тврди да је могуће пунити батерије капацитета до 190 А / х, требаће много времена. Најбоља опција била би батерија капацитета до 55А / х.
Карактеристике уређаја и за које је батерија намењена
На основу максималне струје пуњења, овај уређај се може користити за сервисирање батерија капацитета до 55 А / х. Али, као што пракса показује, мали тренутни набој дуго времена позитивно утиче на живот батерије. Због тога се Цедар Ауто 5 може користити за пуњење батерија капацитета до 100 Ах.
Процес пуњења у аутоматском режиму одвија се на следећи начин:
- Када прикључите батерију на излазне терминале уређаја, на њу се напаја максимална струја - 5А;
- Током пуњења напон акумулатора расте, а струја опада, што се види из амперметра;
- Након престанка пуњења, струја се смањује на минималну вредност и успоставља се режим "напуњења", због чега се батерија напуни малом струјом. „Допуњавање“ вам омогућава да напуните батерију што је више могуће, што је недоступно за уређаје са аутоматским искључивањем.
У режиму "циклус", периоди пуњења се наизменично мењају са пражњењем мале струје. Однос времена пуњења / пражњења је 45 / 15сец.
Уређај пружа заштиту од обрнуте поларности и повезивање потпуно испражњене батерије. У таквим је случајевима излазна струја потпуно одсутна.
Како напунити батерију
Да бисте напунили батерију, прикључите је на терминале с исправном поларношћу. Након повезивања уређаја са електричном утичницом, морате одабрати режим рада притиском на одговарајуће дугме. Индикатор треба да светли изнад дугмета.
Амперметар у почетном временском периоду треба да буде унутар 5 А.У недостатку очитавања амперметра, морате још једном проверити исправност прикључка батерије и проверити напон на њеним терминалима.
Пажња! Са напоном мањим од 10 В на прикључцима акумулатора, уграђена заштита пуњача спречаваће његово укључивање.
Да бисте извели одсумпоравање, користи се режим „Циклус“. Поред тога, потребно је прикључити оптерећење на прикључке паралелно са батеријом. Јачина оптерећења је 0,5 - 1А. Можете користити аутомобилску сијалицу 12В 6-12В.
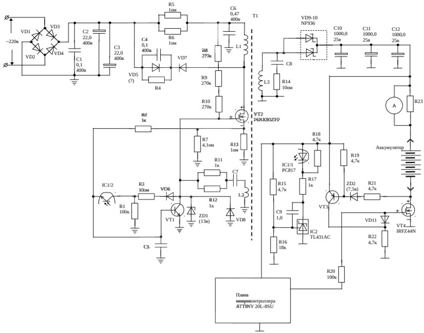
Дијаграм круга
Преузмите званични ПДФ приручник
Можете преузети упутство за употребу за пуњач Цедар Ауто 5 ОВДЕ.
Имате пуњач Цедар Ауто 5? Затим нам у коментарима реците који је о вашим утисцима о њему то ће увелико помоћи другим возачима и материјал ће учинити потпунијим и тачнијим.
Рецензије
Антон, 20 година
Недавно сам на тржишту купио пуњач Цедар Ауто 5. Уређивао сам лакоћу пуњења, потпуну аутоматизацију.
Игор, 30 година
Оно што ми се није допало код Цедара 5 је да се он не може користити као извор напајања. Да, и проблем са пуњењем дубоко постављених батерија. Међутим, ако не дозволите снажно пражњење и не будете лењи завирите у аутомобил, Цедар се у потпуности оправдава.
Александар, 28 година
Уместо поквареног пуњача са ручним подешавањем, купио сам Цедар Ауто 5. „Аутоматиц“, у почетку је било необично да подешавања нису потребна, али касније сам се навикао. Једино је чудно да се произвођачи нису трудили уградити осигураче. Ситуације су различите.




