Es pot requerir la càrrega de la bateria del cotxe amb l’ajuda de dispositius especials després d’un aparcament llarg del cotxe, així com en el cas que el generador no pugui fer front a aquesta funció. Es presenta una gran quantitat de dispositius que operen des d’una xarxa de 220 V en punts de venda de recanvis d’automoció, entre els quals es pot trobar l’Orion Vympel 265. Les principals característiques tècniques d’aquest dispositiu, així com la forma de connectar-lo correctament a la bateria, es descriuran en detall en aquest article.
Contingut
Visió general del dispositiu Orion Pennant 265
El carregador Orion Pennant 265 és totalment automàtic, de manera que l’únic element d’ajust és el pom de resistència variable, que s’instal·la al plafó frontal. Mitjançant-lo, podeu canviar la força actual als terminals de 0,4 a 7,0 amperis. Aquest paràmetre es mostra mitjançant un amperímetre amb una escala mecànica, que es troba a la dreta de l’element d’ajust.
El panell frontal també té LED vermell i verd. L’indicador verd s’il·lumina immediatament després de connectar el dispositiu a la xarxa, en vermell, s’encén només si s’ha produït un sobreescalfament de la unitat de memòria electrònica.
L’aparell té un pes baix i un cos molt compacte. Degut a la presència d’una cavitat dissenyada per allotjar cables de contacte i un cable d’alimentació, és molt convenient emmagatzemar Pennant 265.
Especificacions del dispositiu
Les característiques tècniques del carregador Vympel NPP Orion 265 són les següents:
| Característica | Valor |
|---|---|
| Tensió | 180-240 V |
| Interval d’ajustament actual | 0,4-7 amperi |
| Tensió de sortida en mode d’estabilització actual | 0 a 15 V |
| Tensió de sortida en mode d’estabilització de tensió | 14,9 - 15,1 V |
| Interval de temperatura de funcionament | de -10 a +40 C |
| Dimensions | 155x85x200 mm |
| Pes | 850 grams |
| Amperímetre | Interruptor |
Aquest tipus de dispositiu funciona des d’una presa de casa normal.
Característiques del dispositiu i per a les quals la bateria és adequada
La capacitat mínima de bateria que es pot carregar amb el dispositiu Pennant 265 és de 4,5 Ah. Per regla general, aquestes bateries s’instal·len en ciclomotors, scooters i motocicletes petites, el motor de les quals es posa en marxa sense utilitzar un arrencador elèctric.
La capacitat màxima de la bateria que es pot carregar efectivament amb aquest model de carregador és de 70 Ah. Les bateries d’aquesta capacitat proporcionen electricitat a la xarxa elèctrica a bord d’un vehicle de passatgers de mida mitjana.
El carregador d'aquest model no és necessari utilitzar només en vehicles automòbils i de motor. Amb l'ajuda d'aquest dispositiu, és possible restaurar fàcilment les bateries utilitzades en inversors elèctrics o com a fonts de tracció d'electricitat.
Una característica del dispositiu Pennant 265 és la presència de protecció contra curtcircuit i reversió de polaritat. Si, en el moment de la connexió, curtcircuiteu els terminals o connecteu el conductor positiu al terminal negatiu de la bateria, el dispositiu es posarà automàticament en mode d'espera.
Si el dispositiu està escurçat o connectat incorrectament, emet un soroll característic, mentre que el LED verd s'encén i el vermell comença a parpellejar.
Com carregar la bateria amb el Pennant 265
Carregueu la bateria mitjançant aquest model de carregador seguint les instruccions següents:
- Poseu el botó d'ajustament a l'esquerra.
- Connecteu els terminals del carregador als terminals de la bateria.
- Connecteu el cable d'alimentació a una presa d'alimentació de 220 V.
- Gireu el regulador a l’esquerra fins que l’indicador mostri el valor requerit del corrent de càrrega.
La intensitat màxima actual per a la càrrega segura de la bateria no ha de ser superior al 10% de la capacitat de la bateria. Per exemple, per restablir una càrrega de bateria de 55 A / h, heu d’ajustar el nivell actual a 5,5 A.
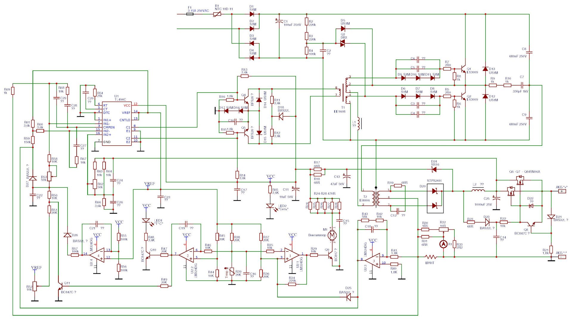
Diagrama de circuit
Descarregueu el manual oficial de PDF
Es poden descarregar instruccions per utilitzar el carregador Orion Pennant 265 AQUÍ.
Teniu un carregador Pennant 265? A continuació, indiqueu quins són els comentaris i les vostres impressions sobre ell, això ajudarà enormement altres automobilistes i farà que el material sigui més complet i precís.
Ressenyes
Miquel. Arkhangelsk
El carregador Vympel 265 fa una tasca excel·lent per carregar una bateria del cotxe, però quan el corrent s’estableix en 4 amperis, el dispositiu emet un xoc força intens.
Leonid. Kursk
Dispositiu molt barat i fiable. Ha passat més d’un any des de la compra, però la memòria funciona sense cap queixa.
Dmitry Krasnodar
Un dispositiu molt senzill per carregar la bateria. La memòria d’aquest model és ideal per a principiants.




